
It’s 3 AM. An alert jolts you awake. A critical third-party API just shipped a breaking change, your payment gateway is down, and every minute of downtime is costing your business real money. For developers and business leaders alike, this is a familiar nightmare. API instability is a hidden tax on innovation, forcing engineering teams to divert precious resources from building new features to just keeping the lights on.
But what if this entire category of problem could be eliminated? Stripe, a titan in the fintech world, made a foundational bet over a decade ago that it could be. Their API is famously, almost magically, stable. Code written against their API back in 2011 still runs perfectly today. This isn’t an accident; it’s a deliberate, deeply ingrained design philosophy.
This stability is more than a technical feature it’s the product. Stripe understood that for developers, the API is the user experience. By guaranteeing backward compatibility, they built a competitive moat, turning a technical decision into a powerful business strategy that fosters immense trust and loyalty. In this deep dive, we’ll explore exactly why Stripe’s API never breaks, deconstructing their date-based versioning system and revealing how this stability enables businesses like yours to build faster, safer, and with more confidence.
The Versioning Dilemma: Why Most APIs Force Painful Upgrades
Before we unpack Stripe’s solution, we must first understand the problem it solves. Historically, most APIs have managed change using a path-based versioning scheme, with URLs like /v1/charges, /v2/charges, and so on. On the surface, this seems logical. When the provider needs to introduce new features or fix design flaws, they release a new version.
However, this approach creates a fundamental conflict of interest. The API provider wants to innovate and push users to the latest version, while the consumer wants stability and to avoid costly rewrites. The changes between major versions like v1 and v2 are often so significant that upgrading feels less like a simple update and more like a complete re-integration from scratch.
This forces engineering teams into a painful cycle. The upgrade project is often large, risky, and offers little immediate business value it’s a month of work just to maintain the status quo. As a result, teams procrastinate, accumulating technical debt until the provider announces the deprecation of the old version, triggering a frantic, high-stakes migration. Many organizations get trapped on old, unsupported API versions, exposing them to security risks and preventing them from using new features. This model treats API evolution as a series of disruptive, expensive events, which is the antithesis of modern, agile development.
Stripe’s Radical Promise: Developer Experience as a Bedrock Principle
Stripe’s approach begins with a radical promise: we will not break your code. They made a strategic bet that by absorbing the complexity of API evolution internally, they could provide a seamless and predictable experience for developers. This isn’t just about being developer-friendly; it’s a core business strategy that has cemented their market leadership for over a decade.
For a startup or enterprise choosing a payments provider, the fear of a future forced migration is a significant risk. A breaking change from your payment processor can halt revenue generation entirely. Stripe’s promise effectively eliminates this entire category of risk, making their platform a safer, more strategic choice.
This stability creates a virtuous cycle. When developers can build on a solid foundation without fearing that the ground will shift beneath them, they can innovate faster and with more confidence. The more successful and complex the products built on Stripe become, the more deeply integrated and essential Stripe is to their business. This has allowed an entire ecosystem of fintech products, SaaS platforms, and marketplaces to flourish on their rails. The stability isn’t just a feature; it’s the bedrock of their ecosystem.
Deconstructing the Magic: How Date-Based Versioning Actually Works
So, how does Stripe deliver on this promise? Instead of disruptive major versions, they use a granular, date-based versioning system. This system is built on a few core principles that work in concert to provide both stability and a clear path for adopting new features.
Pinned in Time: Your Account’s Default Version
The moment you make your very first API request to Stripe, your account is automatically “pinned” to the API version that was current on that day. From that point forward, every API call you make without specifying otherwise will use that exact version. This is the cornerstone of their “never break” promise. Your integration, once working, will continue to work indefinitely because the structure of the API objects you send and receive is locked in.
This default behavior provides a powerful safety net. Stripe can continue to innovate, release new features, and even change object structures in newer API versions, but your existing code remains completely unaffected. You are insulated from changes until you are ready to explicitly adopt them.
The Stripe-Version Header: A Per-Request Time Machine
While pinning provides stability, developers still need a way to access new features and test changes safely. This is where the Stripe-Version header comes in. This powerful tool allows you to override your account’s default version for a single, specific API call.
Think of it as a time machine for your code. You can send one request using your old, stable API version and the very next request using a brand-new version, all from the same application. This is the key mechanism that enables safe, gradual migration and testing. You can experiment with a new version in a controlled way without having to upgrade your entire integration at once.

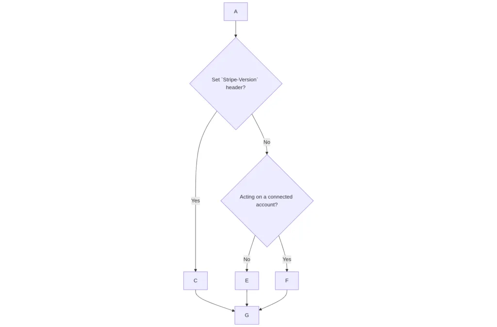
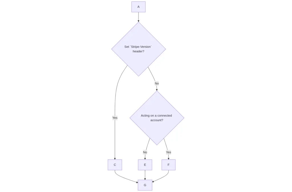
Caption: This flowchart shows Stripe’s decision logic for every API call. It prioritizes an explicit Stripe-Version header, falling back to the account’s default, ensuring both flexibility and predictability. (Source: Stripe Docs on request-level override, account default versioning, and Connect precedence).
A Predictable Rhythm: Major vs. Monthly Releases
To make upgrades manageable, Stripe follows a highly predictable release cadence. This rhythm removes the uncertainty common with other platforms and allows engineering teams to plan their work strategically.
Starting in 2024, Stripe adopted a new process:
- Major Releases (Twice a year): These are named versions (e.g.,
2024-09-30.acacia) released twice a year. These are the only releases that may contain backward-incompatible changes.These changes are well-documented in the API changelog, giving teams ample time to prepare. - Monthly Releases (Every month): Between major releases, Stripe issues monthly updates. These are guaranteed to be backward-compatible. You can safely upgrade to a new monthly release within the same major version (e.g., from
2024-09-30.acaciato2024-10-31.acacia) without any code changes.
This system transforms API upgrades from a monolithic risk into a managed process. The combination of account pinning (the safety net), header overrides (the tool for experimentation), and a predictable release cadence (the roadmap) aligns perfectly with modern DevOps principles of continuous integration and incremental, low-risk change.

Caption: Stripe’s predictable release schedule allows teams to plan upgrades strategically. Monthly updates are safe to adopt, while major releases are flagged well in advance. (Source: Stripe Docs on release cadence).
From Theory to Practice: Aexaware’s Playbook for Seamless Upgrades
Understanding the mechanics is one thing; leveraging them to build resilient, scalable systems is another. At Aexaware, we turn Stripe’s foundational stability into a competitive advantage for our clients across web, mobile, AI, and platform solutions. Here is our playbook for managing API evolution without fear.
Upgrading Without Fear: Canary Testing New Versions
The Stripe-Version header is the perfect tool for canary testing. Before committing to a full account-level upgrade, we can route a small percentage of live production traffic to the new API version by adding the header to those requests. This allows us to validate the new request and response structures with real data in a controlled environment. We monitor logs and error rates closely, and if any issues arise, we can instantly roll back by simply removing the header. This de-risks the entire process.

Caption: This sequence diagram illustrates a canary test. While the application’s default version remains stable, specific requests can be sent with a new version header to safely test changes in a live environment. (Source: Stripe Docs on per-request overrides).
The Asynchronous Challenge: Zero-Downtime Webhook Upgrades
Webhooks present a unique challenge because they are asynchronous events pushed from Stripe to your server. You can’t set a version header on a request you don’t initiate. To solve this, Stripe recommends a brilliant zero-downtime strategy that we implement for our clients.
The process involves running two webhook endpoints in parallel. First, you create a new endpoint in your Stripe settings and pin it to the new API version but keep it disabled. You deploy code that can handle both old and new event structures. Then, you enable the new endpoint. For a short period, Stripe sends every event to both endpoints. Your code processes the old event and simply acknowledges (with a 200 status) the new one. Once you’ve validated that the new endpoint is working correctly, you update your code to process the new events and ignore the old ones, and finally, you disable the old endpoint. This ensures event processing is never interrupted.

Caption: Stripe’s recommended two-endpoint strategy for webhook upgrades ensures zero downtime. By running old and new endpoints in parallel during the transition, event processing is never interrupted. (Source: Stripe’s official webhook upgrade guide).
Powering Platforms: Versioning in Stripe Connect
For SaaS platforms and marketplaces using Stripe Connect, there is a critical versioning nuance. When your platform makes an API call on behalf of one of your connected accounts (e.g., creating a charge for a seller), the API version used is, by default, your platform’s pinned version, not the connected account’s. This is a crucial design choice that ensures a consistent and predictable API experience for the platform developer. It prevents unexpected behavior that could arise if different connected accounts were pinned to different, incompatible API versions.

Caption: For Stripe Connect platforms, the platform’s API version takes precedence by default when acting on behalf of a connected account, ensuring a consistent API experience for the platform developer. (Source: Stripe Docs on Stripe-Context and Connect version precedence).
The Aexaware DevOps Flow: Turning Stability into Scalability
We synthesize these strategies into a comprehensive DevOps playbook. An upgrade is not a one-time event, but a continuous, automated process integrated into our CI/CD pipelines. The flow uses tools like Stripe Workbench, which provides a dashboard to manage versions and offers a 72-hour rollback window for account-level upgrades as a final safety net.
Our process involves canary testing with header overrides, validating new response payloads with automated contract tests, and a phased rollout, first in a sandbox environment and then to production. By monitoring key metrics and setting up alerts, we can detect and respond to any regression instantly. This systematic approach transforms API maintenance from a source of risk and anxiety into a routine, predictable task.

Caption: Aexaware’s proven DevOps playbook for Stripe upgrades leverages canary testing, contract validation, and phased rollouts to de-risk the entire process, turning API maintenance into a routine, automated task. (Source: Stripe Docs on Workbench upgrades and the 72-hour rollback window).
Conclusion: Build for Tomorrow, Starting Today
Stripe’s date-based versioning is far more than a clever technical implementation; it’s a strategic enabler of business agility. By refusing to break their API, Stripe provides a stable foundation that allows engineering teams to stop worrying about maintenance fires and start focusing on building value.
The key takeaways are clear:
- Traditional API versioning creates friction, risk, and diverts resources from innovation.
- Stripe’s date-based versioning prioritizes backward compatibility, providing a stable platform for growth.
- This stability allows businesses to build with confidence, knowing their core payment infrastructure is secure.
- With a strategic DevOps approach, like the one Aexaware champions, companies can leverage this stability to build truly resilient and scalable web, mobile, and AI-powered products for the future.
Partner with Aexaware for Future-Proof Solutions
Stripe provides the stable foundation, but building a truly scalable, resilient, and innovative digital product requires expert strategy and execution. If you’re ready to turn API stability into a competitive advantage, connect with Aexaware’s team today. Let’s build the future, together.
[contact-form-7 id=“e81e6c8” title=“Contact form 1”]
